港险之家
个人中心
搜索
港险之家
文章详情
副标题
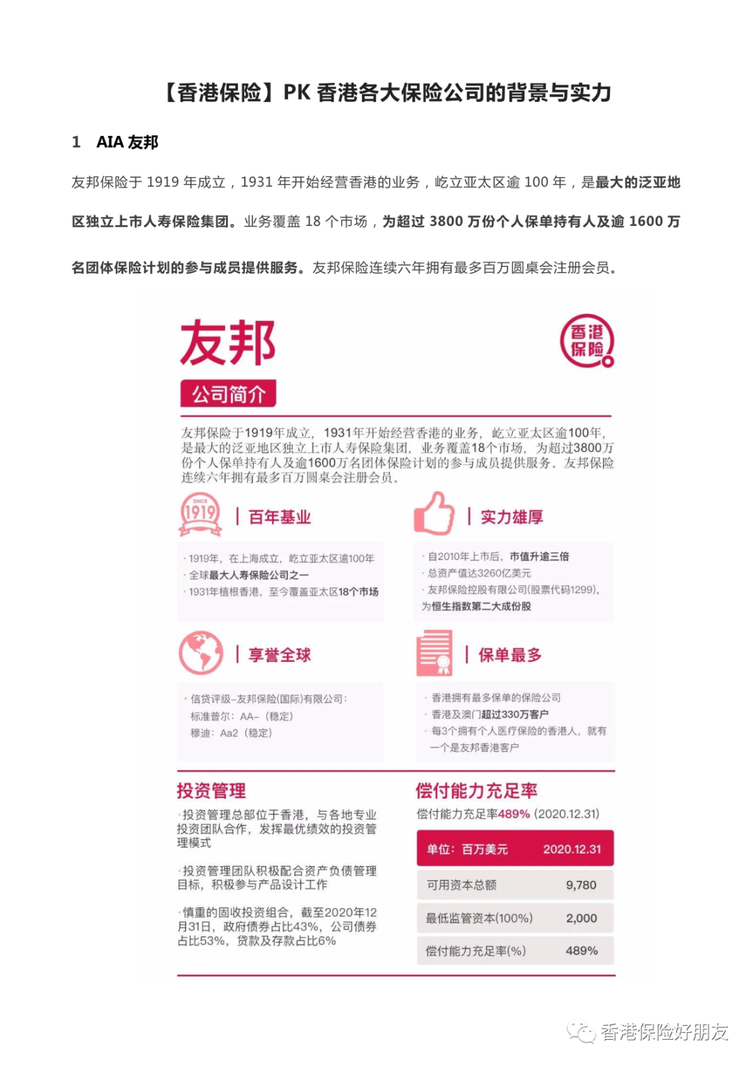
【香港保险】PK 香港各大保险公司的背景与实力
阿菲
2023-04-14
了解香港保险,从港险好朋友开始!
香港保险好朋友· 做您港险最好的朋友
欢迎咨询交流
我们耕耘的不仅是一份保险
更是一份浓情的责任与关怀
让您知己知彼,理智资产配置!
— The end—
香港保险好朋友
扫描下面二维码丨添加小助理咨询
点击关注
【香港保险好朋友】
了解香港保险,从现在开始!
联系我们
欢迎有偿投稿给我们,欢迎优质原创文章!投稿信箱
lovebib@outlook.com
商务合作,广告投放及媒体报道,请在公众号会话窗回复“
合作
”
分享
写下您的评论吧
发表评论
登录评论
匿名评论
提交
提交
My title
page contents